2020首个SCMP供应链管理专家认证网络班开始招生啦!

课程时间:
总共8天时间,每模块2天,周末授课,每周一个模块。时间跨度一个月,每天5个小时,上午2.5小时,下午2.5小时。
课程收费:
培训收费为4280RMB/人
课程安排:
模块 | 天数 | 讲师 | 日期 |
供应链管理运作 | 两天 | 胡伟 | 2020年5月-6月 |
供应链管理规划 | 两天 | 胡珉 | 2020年5月-6月 |
供应链管理环境 | 两天 | 王硕 | 2020年5月-6月 |
供应链管理战略与领导力 | 两天 | 史文月 | 2020年5月-6月 |
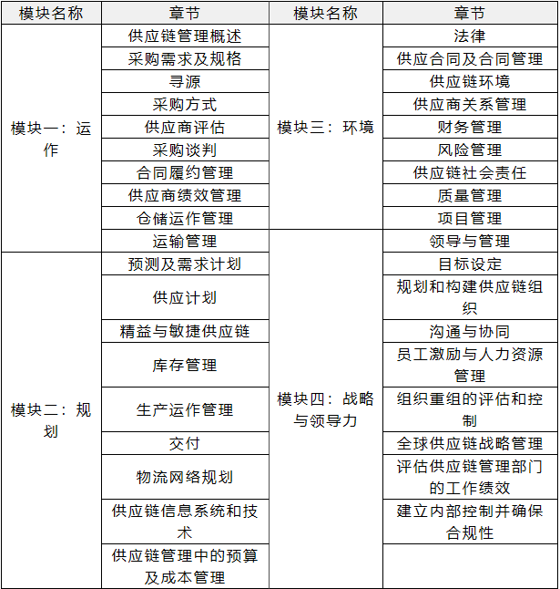
“供应链管理专家”(SCMP)项目是中国物流与采购联合会组织专家团队按国际性、专业化、本土化、分级设定、可持续更新的五大原则,耗时4年精心编制而成。特点是兼具国际视野和本土特色、理论知识和实操案例,是目前国内供应链领域唯一成体系的、专业的供应链培训知识体系。
“供应链管理专家”体系共分为4个模块:《供应链管理运作》《供应链管理规划》《供应链管理环境》《供应链管理战略与领导力》。

为什么要学SCMP
1. 对个人而言:
(1)系统学习SCMP课程,有助于掌握必备的优秀岗位技能,掌握广泛的通用知识、深入的专业能力。当在专业岗位有过一定工作经验后,再回炉进修,实践与理论整合贯通,将能获得更大收获。
(2)国家层面对供应链发展越来越重视,由于我国供应链专业教育刚刚启步,现在各级地方政府和企业都面临供应链专业人才短缺的问题,而供应链专业人才在企业属于管理岗位,收入普遍在平均水平以上。系统学习SCMP课程,能为个人获得更多工作和发展机会。
(3)个人职务升迁、工作转型打好基础。
(4)能建立专业人脉圈子。
2. 对企业而言:
(1)供应链相关的岗位包括:寻源采购、制造、物流配送、计划、客户服务、支持部门。未来企业与企业的竞争,就是供应链与供应链之间的竞争。在这次新冠疫情期间我们也发现,供应链建设走在比较前的企业、供应链协同能力强的企业,都是在抗击疫情中发挥重要作用的企业、受损失最小的企业、恢复正常运转最快的企业。因而,重视供应链专业人才队伍培养,对企业竞争力、抗风险能力具有重要作用。
(2)组织员工系统学习SCMP,更能理解并领导相关部门构建企业内部供应链体系的整合,达成一致目标,在战略和运营两个层面上贯彻落实。